Toggle navigation
返回主站
首页
学院概况
学院简介
组织机构
获奖情况
专业建设
人工智能技术应用
大数据技术
计算机网络技术
移动互联应用技术
嵌入式技术应用
教学科研
教学活动
科研活动
学生工作
学生管理
学生活动
规章制度
资助管理
学生获奖
党群建设
机构设置
党建工作
党务公开
招生就业
招生动态
就业信息
校企合作
校企合作
产教动态
校友动态
优秀校友
首页
学院概况
学院简介
组织机构
获奖情况
专业建设
人工智能技术应用
大数据技术
计算机网络技术
移动互联应用技术
嵌入式技术应用
教学科研
教学活动
科研活动
学生工作
学生管理
学生活动
规章制度
资助管理
学生获奖
党群建设
机构设置
党建工作
党务公开
招生就业
招生动态
就业信息
校企合作
校企合作
产教动态
校友动态
优秀校友
首页
>
学生工作
>
规章制度
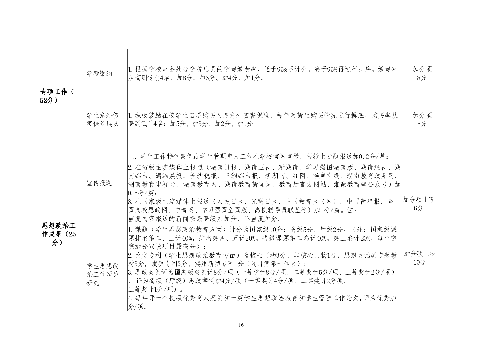
湘科职发〔2024〕8号关于印发《湖南科技职业学院学生工作考核管理办法》的通知
日期:2024-06-24 15:52:00 发布人:kjxy_rgznxy 浏览量:
94
操作>>
【
收藏本页
】
上一篇:
湘科职发〔2024〕14号关于印发《湖南科技职业学院学生社团管理办法》的通知
下一篇:
中华人民共和国教育部令第43号
返回首页
关闭页面
分享到
相关链接